pagure Logo
  • Log In

bug / pagure

Clone
Source Code
GIT
  • Source
  • Issues  1
  • Pull Requests  0
  • Stats
 Overview  Files  Commits  Branches  Forks  Releases

Files

Commit: b2cb1ef3f31bbdc0e331f7c93d5673a1cf5c19dc
  1.   b2cb1ef3f31bbdc0e331f7c93d5673a1cf5c19dc
  2.   doc
  3.   _static
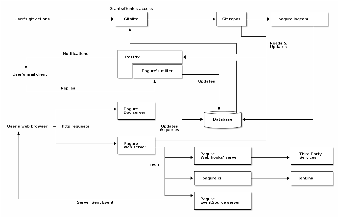
  4.   overview.png
Blob Blame History Raw

Powered by Pagure 5.11.3

SSH Hostkey/Fingerprint | Documentation | About

© 2014-2019 Red Hat, Inc. and others.

Logo by Pavel Lashutin